この記事の案内人・編集長
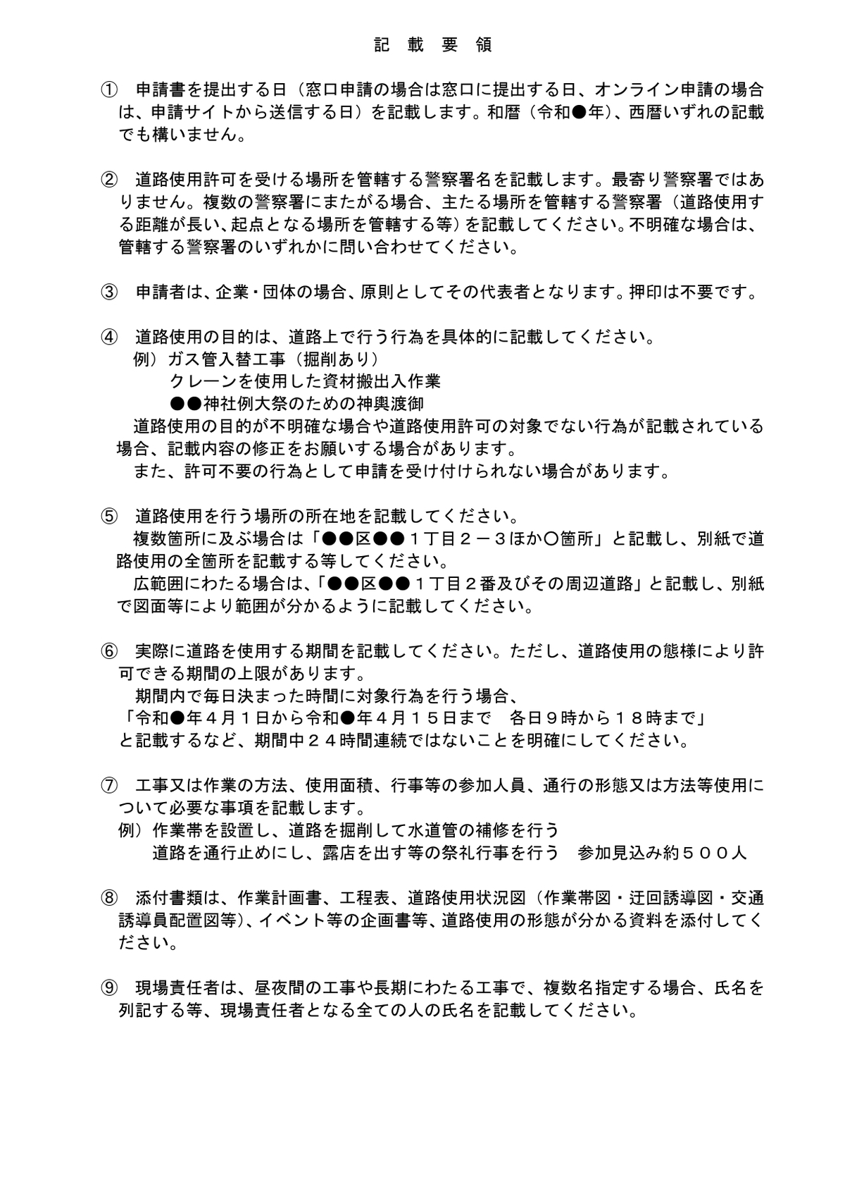
稲垣 瑞稀
- 解体工事で道路使用許可が必要・不要なケースの判断基準がわかる
- 道路使用許可の申請方法・必要書類・費用の目安がわかる
- 無許可工事のリスクと、業者に事前確認すべきポイントがわかる
「家の解体をするけれど、前の道路にトラックを停めても大丈夫?」
「許可が必要って聞いたけど、自分で申請するの?それとも業者がやってくれるの?」
解体工事を控えて、このような疑問や不安を感じていませんか?近隣の方から通報されたり、警察の指導で工事が止まったりしたら……と考えると心配になりますよね。とくに道幅の狭い場所では近隣トラブルへの不安も大きいはずです。
でも、安心してください。この記事では、11万件以上の解体相談に対応してきた専門家の知見を基に「道路使用許可のルール」をわかりやすく解説します。
結論から言うと、住宅街で行う解体工事の多くで「道路使用許可」が必要です。申請は基本的に解体業者が代行してくれますが、費用を抑えるために無許可で工事を進めようとする業者がいるのも事実です。トラブルを防ぐためには、自分のケースで許可が必要かを把握し、見積書に申請費用が含まれているか確認しておくことが大切です。
監修者
現場解説一般社団法人あんしん解体業者認定協会 理事・解体アドバイザー
初田 秀一(はつだ しゅういち)
解体アドバイザー歴15年、相談実績は11万件以上。お客様の不安を笑顔に変える現場のプロフェッショナル。「どんな些細なことでも構いません」をモットーに、一期一会の精神でお客様一人ひとりと向き合い、契約から工事完了まで心から安心できる業者選定をサポート。この記事では現場のリアルな視点から解説を担当。
運営責任者「スッキリ解体」編集長
稲垣 瑞稀(いながき みずき)
解体業界専門のWebメディアでWebディレクターとして6年以上、企画・執筆・編集から500社以上の解体業者取材まで、メディア運営のあらゆる工程を経験。正しい情報が届かず困っている方を助けたいという想いから、一個人の責任と情熱で「スッキリ解体」を立ち上げ、全記事の編集に責任を持つ。
執筆「スッキリ解体」専属ライター
馬場 美月(ばば みづき)
「解体工事の準備から完了まで、初めての方でも迷わないよう、一つずつ丁寧に解説します。」
「初心者にもわかりやすく」をモットーに、解体工事の全工程をステップバイステップで解説する記事を得意とするライター。毎週の専門勉強会で得た知識や業者様へのインタビューを元に、手続きの流れや専門用語を図解なども交えながら、読者が迷わずに理解できる記事作りを心がけている。
解体費用、たった30秒でわかります
個人情報の入力不要。建物の種類と場所を選ぶだけで、概算費用をその場で表示します。
※ 概算は目安です。正確な金額は現地調査による見積もりが必要です
解体工事の道路使用許可とは?

解体工事の道路使用許可とは、道路を本来の目的である「通行(歩行・走行)」以外の用途で使用する際に、管轄の警察署長から取得する必要がある許可のことです。
道路使用許可には1号から4号までの区分がありますが、解体工事で主に関係するのは1号許可と2号許可です。1号許可は「道路上で工事や作業を行う場合」、2号許可は「道路上に工作物を設置する場合」に必要で、工事内容によってどちらか一方のみ、または両方の許可が必要です。
出典:道路交通法
第七十七条 次の各号のいずれかに該当する者は、それぞれ当該各号に掲げる行為について当該行為に係る場所を管轄する警察署長(以下この節において「所轄警察署長」という。)の許可(当該行為に係る場所が同一の公安委員会の管理に属する二以上の警察署長の管轄にわたるときは、そのいずれかの所轄警察署長の許可。以下この節において同じ。)を受けなければならない。
一 道路において工事若しくは作業をしようとする者又は当該工事若しくは作業の請負人
二 道路に石碑、銅像、広告板、アーチその他これらに類する工作物を設けようとする者
三 場所を移動しないで、道路に露店、屋台店その他これらに類する店を出そうとする者
四 前各号に掲げるもののほか、道路において祭礼行事をし、又はロケーシヨンをする等一般交通に著しい影
解体工事で道路使用許可は必要?
『あんしん解体業者認定協会』で11万件以上の相談対応実績を持つ初田理事に、解体工事における道路使用許可の必要性を伺いました。
現場解説
一般社団法人あんしん解体業者認定協会 理事・解体アドバイザー
初田 秀一 (はつだ しゅういち)
解体アドバイザー歴15年、相談実績は11万件以上。お客様の不安を笑顔に変える現場のプロフェッショナル。「どんな些細なことでも構いません」をモットーに、一期一会の精神でお客様一人ひとりと向き合い、契約から工事完了まで心から安心できる業者選定をサポート。この記事では現場のリアルな視点から解説を担当。
理事 初田秀一結論から言うと、住宅街などで解体工事を行う際は、道路使用許可が必要な場合がほとんどです。
道路使用許可が必要なケース

道路は公共の場所であり、短時間であっても工事車両が通行の妨げとなる可能性がある場合は許可の取得が必要です。具体的には、以下のようなケースが該当します。
1号許可(道路上で工事や作業を行う場合)
- ダンプカーやクレーン車を道路上に停車させ、廃材を積み込む
- 重機のアームが道路の上空を通過する
- 交通誘導員を配置し、通行規制を実施する
2号許可(道路上に工作物を設置する場合)
- 足場や養生シートが道路側にはみ出す
理事 初田秀一私道であっても不特定多数が通行する場合は、道路交通法上の「道路」とみなされます。
過去には、行き止まりの共有私道に面した家の解体工事で「私道だから問題ない」と判断して無許可で工事車両を停めていたところ、通報により工事が一時中断となったケースもあります。
理事 初田秀一他にも、タイヤが敷地内に収まっていても、クレーンのアームが道路の上空を通るだけで許可が必要なケースがあります。
少しでも道路に影響が及ぶ可能性がある場合は、事前に許可を取得しておくのが無難です。
道路使用許可が不要なケース
道路使用許可が不要となるのは、車両の駐車や資材置き場・足場の設置など、すべての作業が私有地内で完結する(道路に一切影響が出ない)場合です。

理事 初田秀一画像の解体現場では敷地面積が約100坪あり、道路使用許可が不要でした。重機のアームが旋回しても道路上空には及ばず、足場も敷地内に収まったため、道路に一切干渉せずに工事が完結しました。
道路使用許可の窓口申請
解体工事の道路使用許可の申請は解体業者が代行するケースが多く、基本的に依頼主が直接手続きを行う必要はありません。ただし、必要書類や申請の流れなど全体を把握しておくと安心して工事を進められます。
申請手順
- 必要な許可の確認
まず、1号許可・2号許可のどちらが必要か、または両方必要かを判断します。2号許可が必要な場合は、あわせて管轄の自治体へ「道路占用許可」の申請も必要です。 - 警察署への事前相談
管轄警察署の交通課で作業時間や安全対策を協議します。 - 申請書提出
書類を揃えて警察署へ提出します。 - 審査・許可証の発行
通常3日〜1週間程度で発行されます。
理事 初田秀一道路使用許可(2号)と道路占用許可は似ていますが、その目的と管轄が異なります。道路使用許可(2号)は「交通の安全を確保するための許可(警察管轄)」、道路占用許可は「道路や歩道などの公共スペースを占用するための許可(役所管轄)」です。
理事 初田秀一なお、道路使用許可と道路占用許可の申請の順番は自治体によって異なる場合があります。事前に管轄の警察署や自治体の窓口に確認しておきましょう。
申請書類
道路使用許可の申請には「道路使用許可申請書」が必要です。

申請書のフォーマットは警視庁のホームページからダウンロードできます。
記入例は以下の通りです。
また、1号許可・2号許可の区分に応じて、必要な書類をあわせて添付します。
1号許可
- 工事概要
- 現場案内図(工事・作業実施場所周辺の見取図)
- 緊急時の連絡先
- 道路使用状況図(作業帯図)
- 交通量調査結果 など
※工事・作業の内容によっては、上記すべての提出が必要とは限りません。詳細は申請先の警察署へ確認しましょう。
2号許可
- 現場案内図(工作物の設置場所周辺の見取図)
- 設置する工作物の設計図(寸法等記載のもの) など
理事 初田秀一現場案内図や道路使用状況図の作成方法は解体業者によって異なり、Yahoo!マップやゼンリン地図をベースに作成する場合もあれば、Excelで図を作成する場合、手書きで簡易的にまとめる場合もあります。
以下は、道路使用状況図を手書きで作成した例です。


申請費用
道路使用許可の申請では警察署へ審査手数料を支払います。金額は都道府県によって多少異なりますが、目安は以下の通りです。
- 1号許可:2,700円
- 2号許可:2,100円
理事 初田秀一解体業者に道路使用許可の申請を代行してもらう場合、申請時にかかる審査手数料や代行手数料は「諸経費」や「申請代行費」として見積書に含まれることが一般的です。
なお、道路使用許可は警視庁の案内ページからオンラインでも申請できます。
【FAQ】解体工事の道路使用許可に関するよくある質問
道路使用許可なしで解体工事を行うとどうなりますか?
道路使用許可が必要な場合に取得せずに解体工事を行うと、業者には「3ヶ月以下の懲役または5万円以下の罰金」が科される可能性があります。
依頼主には直接の罰則こそありませんが、工事の一時中断・再申請に伴う追加費用・近隣住民からのクレームや信頼低下などの不利益を被ることがあります。さらに解体工事の遅れはその後の新築工事にも影響し、着工遅れやスケジュール変更に伴う人件費・資材費の増加など、トータルで大きな損失につながるケースも少なくありません。
出典:道路交通法
2 次の各号のいずれかに該当する場合には、当該違反行為をした者は、三月以下の拘禁刑又は五万円以下の罰金に処する。
(中略)
七 第七十六条(禁止行為)第三項又は第七十七条(道路の使用の許可)第一項の規定に違反したとき。
道路使用許可の有効期限はどのくらいですか?
道路使用許可の有効期限は、1号許可(解体工事など)の場合は最長3ヶ月以内、2号許可(足場や仮囲いなど)の場合は道路占用許可の期間と同一であることが一般的です。
なお、許可期間を超えて作業を行う場合は再申請による延長が必要です。
解体工事で使用される重機のサイズはどのくらいですか?
一般的な30坪程度の住宅解体で使用される重機は、全幅約2.2m・全長約6mが目安です。
重機の種類やサイズの詳細については、以下の記事でご紹介しています。あわせてご覧ください。

まとめ:事前に業者に確認すべきポイント
無許可での解体工事を避けるため、見積もり前の現地調査などで、業者に「道路使用許可は必要か」「申請代行は可能か」を確認しましょう。信頼できる業者は周囲の状況を踏まえて許可の必要性を説明し、申請代行に係る費用を見積書に明記してくれます。


