解体工事でアスベストが心配な人必見!危険性と安全対策を解説

解体工事でアスベストが心配な人必見!リスクと安全対策を解説
なやみん

建物にアスベストが含まれてたらどうしよう……

アスベストは天然の鉱物繊維で、耐熱性や加工性に優れているため、2006年以前に作られた建材によく使われていました。しかし、吸い込むと健康に深刻な影響を及ぼすことがわかり、現在は日本での使用が全面的に禁止されています。

今でも、とくに2006年以前に建てられた建物を解体する際は注意が必要ですが、正しい知識と適切な手順を守れば安全に対応できるのでご安心ください。

本記事では、アスベストの危険性から調査・除去の流れ費用除去業者の選び方安全対策までを、解体工事の専門家「あんしん解体業者認定協会」全面監修のもと分かりやすく解説します。

3行で分かる!アスベスト除去のポイント
  • とくに2006年以前の建物はアスベスト使用の可能性が高く、事前調査と自治体への届出が必須。
  • 専門資格を持つ業者に除去を依頼し、法令に基づいた厳重な安全対策が必要。
  • 除去後は適切な許可を持つ業者が廃棄物処理を行い、不法投棄を防ぐことが重要。

この記事の制作チーム

全員を見る 閉じる
中野 達也監修者

一般社団法人あんしん解体業者認定協会 理事

中野 達也(なかの たつや)

解体工事業の技術管理者であり、解体工事施工技士を保有。2011年に解体業者紹介センターを鈴木佑一と共に創設。2013年に一般社団法人あんしん解体業者認定協会を設立し、理事に就任。めざまし8(フジテレビ系列)/ひるおび(TBS系列)/ 情報ライブ ミヤネ屋(日本テレビ系列)/バイキングMORE(フジテレビ系列)など各種メディアに出演。

稲垣 瑞稀運営責任者

「スッキリ解体」編集長

稲垣 瑞稀(いながき みずき)

解体業界専門のWebメディアでWebディレクターとして6年以上、企画・執筆・編集から500社以上の解体業者取材まで、メディア運営のあらゆる工程を経験。正しい情報が届かず困っている方を助けたいという想いから、一個人の責任と情熱で「スッキリ解体」を立ち上げ、全記事の編集に責任を持つ。

馬場 美月執筆

「スッキリ解体」専属ライター

馬場 美月(ばば みづき)

「解体工事の準備から完了まで、初めての方でも迷わないよう、一つずつ丁寧に解説します。」

「初心者にもわかりやすく」をモットーに、解体工事の全工程をステップバイステップで解説する記事を得意とするライター。毎週の専門勉強会で得た知識や業者様へのインタビューを元に、手続きの流れや専門用語を図解なども交えながら、読者が迷わずに理解できる記事作りを心がけている。

全員を見る

解体工事をお考えの方は…
解体無料見積ガイドの実績
  • 最大6社からの一括見積もり
  • 審査通過率1.3%の優良業者のみ
  • しつこい営業電話なし(お断り代行)
  • 補助申請もサポート
  • 国土交通省空き家対策モデル事業に採択

目次
解体費用シミュレーター

解体費用、たった30秒でわかります

個人情報の入力不要。建物の種類と場所を選ぶだけで、概算費用をその場で表示します。

今すぐ費用を調べる

※ 概算は目安です。正確な金額は現地調査による見積もりが必要です

アスベストに関する基礎知識

アスベストとは?

アスベストのレベルと特徴

アスベストは、発じん性(飛散しやすさ)によってレベル1〜3に分類されます。

レベル1(最も危険)

画像引用:目で見るアスベスト建材|国土交通省

レベル1は発じん性が非常に高く、綿のように飛び散りやすいアスベストです。主に吹き付け材として使われており、耐火性が求められる建物の梁や柱、エレベーター周り、ビルの機械室、立体駐車場の天井や壁などに使用されています。

レベル2(非常に危険)

画像引用:目で見るアスベスト建材|国土交通省

レベル2の発じん性は高いものの、レベル1よりやや低いです。主にボイラー本体や配管、空調ダクトの保温材、屋根用折板の裏断熱材、煙突の断熱材などに使われています。

レベル3(やや危険)

画像引用:目で見るアスベスト建材|国土交通省

硬い板状で割れにくく、飛散リスクは比較的低いです。主に屋根材や外壁材、内装材、ビニール床タイル、排気や換気用ダクトの連結パッキンなどに使われており、木造住宅でも見られます

アスベストが使われている建物

2006年以前に建てられた住宅や工場、倉庫、学校、公共施設などでは、アスベストが使われている可能性が高いです。屋根材や壁材、断熱材、吸音材、内装材などに使われていることが多く見られます。

天井裏や壁の裏など見えない場所にアスベストが使われている場合がありますので、見た目だけで「アスベストがない」と判断するのは危険です。

※クリックで拡大できます。

戸建て住宅のアスベスト使用建材の使用部位例

画像引用:目で見るアスベスト建材|国土交通省

アスベストの危険性と健康への影響

アスベストの繊維を吸い込むと、アスベスト肺肺がん悪性中皮腫といった重い呼吸器の病気を引き起こすことがあります。これらの病気は、吸い込んでからすぐに発症するわけではなく、15年から長いときは50年以上たってから現れるため、注意が必要です。

アスベストによって引き起こされる3つの病気

画像引用:建築物のアスベスト対策|国土交通省

アスベストの危険は主に吸入によるもので、皮膚に触れただけではリスクは低いとされています。ただし、触れた手で顔や口に触れると吸い込む恐れがあるため、アスベストがある場所にはむやみに近づかず、触れた場合はすぐに手を洗いましょう。

アスベストの繊維は非常に細く、髪の毛の約5000分の1ほどの太さで、肺の奥まで入りやすい特徴があります。さらに空気中を長く漂い、数十メートル先まで飛散することもあるため、対策が欠かせません。

アスベストにまつわる法改正

アスベストは段階的に規制され、2006年には製造や使用が全面禁止されました。アスベストに関する法令の改正履歴は次の通りです。

1975年
労働基準法 特定化学物質等障害予防規則

アスベスト含有率が5%を超える吹付け作業の原則禁止。

1995年
労働安全衛生法施行令

アスベストの中でも、とくに毒性が強いクロシドライト(青石綿)・アモサイト(茶石綿)の製造・輸入・使用などを禁止。

1995年
労働基準法 特定化学物質等障害予防規則

アスベスト含有率が1%を超える吹付け作業の原則禁止。

2004年
労働安全衛生法施行令

アスベスト含有率が1%を超える建材・摩擦材・接着剤等10品目の製造・輸入・使用などを禁止。

2005年
労働安全衛生法 石綿障害予防規則

建築物の解体・改修作業時の規制を強化。

2006年
労働安全衛生法施行令

アスベスト含有率が0.1%を超えて含む製品は、原則として製造・輸入・譲渡・提供・使用を禁止(一部の製品には猶予措置あり)。

2012年
労働安全衛生法施行令

猶予措置を撤廃。アスベスト含有製品の製造等が全面的に禁止。

2020年
大気汚染防止法

規制対象をすべてのアスベスト含有建材へ拡大。

2020年
労働安全衛生法 石綿障害予防規則

建築物の解体・改修作業時の規制を再強化。

2023年
労働安全衛生法 石綿障害予防規則

建築物の事前調査は、厚生労働大臣が定める講習を修了した者等が行う。

【初田理事に聞いた】石綿障害予防規則の改正後の工期や業者のリアルな声とは

石綿障害予防規則の改正により、まじめな解体業者が抱える悩みや、逆にそのルールを悪用される可能性はあるのでしょうか。『あんしん解体業者認定協会』に所属する、現場と顧客対応のプロである初田理事に業界のリアルな空気感を伺いました。

初田 秀一 現場解説

一般社団法人あんしん解体業者認定協会 理事・解体アドバイザー

初田 秀一 (はつだ しゅういち)

解体アドバイザー歴15年、相談実績は11万件以上。お客様の不安を笑顔に変える現場のプロフェッショナル。「どんな些細なことでも構いません」をモットーに、一期一会の精神でお客様一人ひとりと向き合い、契約から工事完了まで心から安心できる業者選定をサポート。この記事では現場のリアルな視点から解説を担当。

稲垣:石綿障害予防規則の改正によって、現場ではどのようなことが変わりましたか?

理事 初田秀一

石綿障害予防規則の改正により、実際に工事に入るまでの期間が長くなりました。
従来は1週間ほどで契約まで進めましたが、現在はアスベストの検体採取・分析を経て金額が確定するため、契約までに1〜2週間余分にかかるようになっています。

理事 初田秀一

たとえば7月中旬に「8月中に家を解体したい」とご相談をいただくと、見積もりや比較検討に加え、お盆の影響もあるため、間に合うかどうかギリギリのタイミングになります。

アスベストついて解説し、ホワイトボードを持つ初田理事

稲垣:では正直な話、解体業者のアスベストに対しての考え方はどうなりましたか。

理事 初田秀一

現場では「正直、めんどくさい」という声が多いです。まじめに対応しようとすると、役所から「最低5~8検体を、場所を変えて数カ所から採取してください」と指定され、検査費用だけでかなりの金額になります。
たとえば1検体2万円なら5検体で10万円。以前は必要なかった費用なので、負担が大きくなりました。

このように、石綿障害予防規則の改正により、契約までの期間がこれまでより1〜2週間長くなり、スケジュール調整がよりシビアになっています。とくにお盆前などは、解体時期に間に合うかギリギリのケースもあります。

また業者側からは「手間が増えた」との声も多く、検体採取や分析にかかる費用負担も増大しているとのことです

【初田理事に聞いた】アスベスト除去作業における業者の現状と課題

2021年からアスベストに関する法改正が段階的に施行され、2023年にはアスベストの事前調査・分析が義務化されましたが、正直なところ現場レベルでこの新制度はどのくらい守られているのでしょうか?

理事 初田秀一

解体業者は安全性を確保しつつ、限られたリソースの中でこれらの義務を遂行しようとしています。しかし記録の完全性においては改善の余地があると言えるでしょう。

アスベスト含有建材の除去作業において、基本的に多くの業者は法規制を遵守しようと努めています。特に、事前の検査や行政への申請に関しては、ほとんどの業者が適切に実施しています。これは、これらの手続きが作業着手前の必須事項であり、不備があれば作業自体が進められないためです。

しかし、作業中の記録保持については課題が見られます。

例えば、法的には写真等で記録を残し、5年間保管することが義務付けられています。具体的には、アスベスト含有建材の除去前、除去中、除去後の状況を写真で記録する必要などですが、現状では厳密な記録をするには手間がかかり徹底が難しく、すべての記録が完全に残されているかは不確実な場合が多いです。

新しい時代の流れと共に、解体業者も日々思考錯誤しつつより良い対応をすべく進んでいます。

なやみん

アスベストに関する法規制は、業者だけでなく施主にも関わる部分があるので注意が必要だよ!

スクロールできます
施主の「努力義務」と罰則情報把握の重要性業者との連携と適切な判断
アスベスト含有の可能性がある建材については、施主様も適切に処理・対応できるよう努める義務があります。もし、アスベストが含まれていることを把握しているにもかかわらず、それを隠蔽して作業を進めたり、適切な処理を行わずに解体・改修を進めたりした場合、施主様も罰則の対象となる可能性があります。建物の謄本には使用されている材料が記載されていることがあり、アスベスト含有の有無について情報が得られる場合があります。そのため、「知らなかった」では済まされないケースが多いです。もし業者からアスベストに関する説明や、適切な処理が必要であるとの提案があったにもかかわらず、費用を惜しむなどの理由で適切な処理をさせなかった場合も、施主様の義務違反となります。アスベストは人体に深刻な健康被害をもたらす物質であり、その処理は専門性と厳格な管理が求められます。
ご自身の財産を守るためだけでなく、ご家族や周辺住民の健康、そして環境保護のためにも、アスベストに関する業者からの説明には真摯に耳を傾け、適切な判断を下すことが非常に重要です。

解体工事におけるアスベスト調査

解体工事におけるアスベスト調査

調査が必要な理由とタイミング

建物や設備を解体する際は、大気汚染防止法(第18条の15)により、原則アスベストの事前調査が必要です。

調査は解体工事の着工前に行い、2023年10月1日以降の工事では国の講習を修了した有資格者による調査が義務化されています。工作物(配管や煙突など)の調査義務は2026年1月1日から適用されますが、それ以前も資格者に依頼することが望ましいです。

依頼先

  • 建築物の解体調査
    「建築物石綿含有建材調査者講習」修了者、2023年9月までに日本アスベスト調査診断協会に登録された者
  • 工作物の解体調査
    「工作物石綿事前調査者講習」修了者など

アスベスト調査の流れ

アスベスト調査は、次の流れに沿って実施されます。

専門業者に見積もりを依頼する

まずは専門業者に見積もりを依頼します。業者は依頼内容や施工範囲を確認し、建物の新築時期や改修履歴などを把握します。必要に応じて、事前調査費用を見積書に含めます。

専門業者と契約・打合せを行う

契約後、専門業者が依頼主から既存図面や撤去対象の機器カタログなどを借用し、事前に情報を収集します。目視調査や試料採取の内容を説明し、調査の日程を調整します。

書面調査を実施する

建物の設計図や竣工図、改修図などの資料を確認し、依頼主へのヒアリングも行って、アスベストが使われている可能性を判断します。こうした事前の調査によって、現地での調査が効率的になり、調査の精度も高まります。


また、依頼主はアスベストの状況について施工業者に正確に伝え、調査がスムーズに進むよう協力する義務があります。

目視調査を実施する

実際に建物を訪れて、アスベストの使用が疑われる箇所を目で確認します。

分析調査を実施する

書面・目視調査でアスベストの有無がはっきりしない場合、専門業者が保護具を着用してサンプルを採取します。試料は分析機関に送られ、次の調査が行われます。

  • 定量分析調査:アスベストの含有量を測定します。
  • 定性分析調査:アスベストが含まれているか判定します。

報告書を作成・提出する

調査完了後、除去業者から報告書を受け取り、結果の説明を受けましょう。報告書は、自治体や労働基準監督署へ電子提出してもらいます。

また、調査終了後はアスベスト含有の有無に関わらず、調査日・方法・結果の概要を作業現場の見やすい場所に掲示する義務があります。

▼実際の調査報告書

アスベスト調査の報告書
アスベスト調査の報告書
アスベスト調査の報告書

※上記の報告書は「あんしん解体業者認定協会」が請け負った解体事例で実際に使用した報告書です。

アスベスト調査の結果報告と注意点

前の項目「STEP6:報告書を作成・提出する」で紹介した内容の補足です。

2022年4月から法律が改正され、着工前までにアスベスト調査の結果を都道府県と労働基準監督署に報告することが義務となりました。この手続きは通常、除去業者が代行してくれますが、依頼主として「報告がきちんと行われたか」確認することが大切です。

どんな工事が報告の対象になるの?

次のいずれかに該当する場合は報告義務の対象工事です。

  • 建物の解体工事:解体対象の床面積が80m2(約24坪)以上
  • 建物の改修工事:工事費が税込100万円以上
  • 工作物の解体・改修工事:工事費が税込100万円以上

たとえば、一般的な木造住宅を解体する場合は、床面積が80m2を超えることが多く、ほとんどのケースで報告が必要です。

報告をしないとどうなるの?

この報告は法律で定められており、怠ると罰則が科される場合があります。具体的には、報告を怠った除去業者だけでなく、依頼主であるあなたにも最大30万円の罰金が課されるリスクがあります。

調査結果の保存義務もある

元請業者には、アスベスト調査の結果を3年間保管する義務があります。安全で適正な工事を進めるためにも、調査結果の内容や保管状況をしっかり確認しましょう。また、依頼主もアスベストの飛散防止に責任があるため、念のため調査結果を保管しておくと安心です。

解体工事をお考えの方は…
解体無料見積ガイドの実績
  • 最大6社からの一括見積もり
  • 審査通過率1.3%の優良業者のみ
  • しつこい営業電話なし(お断り代行)
  • 補助申請もサポート
  • 国土交通省空き家対策モデル事業に採択

解体工事におけるアスベスト除去

解体工事におけるアスベスト除去

アスベスト調査で「含有あり」と判定されたら、適切な除去工事が必要です。

アスベスト除去工事に必要な資格・許可

アスベスト除去工事は、資格・許可を持っていない業者が行うと違法です。そのため除去業者を選ぶときは、必ず次の資格・許可を持っているか確認しましょう。

アスベスト除去作業資格

除去作業に携わる人は、次の資格を持っている必要があります。

  • 石綿取扱作業従事者
    アスベスト除去の基本資格で、作業に携わる全員が必須です。
  • 石綿作業主任者
    現場の安全管理を担当する責任者二必要な資格で、現場に必ず1人以上必要です。
  • 特別管理産業廃棄物管理責任者
    作業員にアスベストの処理を正しく行わせるため、事業所ごとに設置が義務付けられています。

アスベスト含有廃棄物の処理許可

アスベストを含む廃棄物を処分・運搬するには、許可が必要です。種類はアスベストのレベルによって異なります。

アスベストのレベル処分する場合の許可収集運搬のみの場合の許可
アスベストのレベル処分する場合の許可収集運搬のみの場合の許可
レベル3産業廃棄物処分業許可産業廃棄物収集運搬業許可/産業廃棄物処分業許可
レベル1・2特別管理産業廃棄物処分業許可特別管理産業廃棄物収集運搬業許可/特別管理産業廃棄物処分業許可
アスベストのレベル処分する場合の許可収集運搬のみの場合の許可
アスベストのレベル処分する場合の許可収集運搬のみの場合の許可
レベル3産業廃棄物処分業許可産業廃棄物収集運搬業許可/産業廃棄物処分業許可
レベル1・2特別管理産業廃棄物処分業許可特別管理産業廃棄物収集運搬業許可/特別管理産業廃棄物処分業許可

【確認方法】
産業廃棄物処理事業振興財団の「処理業許可情報検索」で業者名を検索することで、取得状況を確認できます。


契約前に、除去業者が必要な資格や許可を持っているか証明書を見せてもらいましょう。資格や許可の有効期限も必ず確認してください。

アスベスト含有廃棄物の処理許可は、対象地域が決まっているため、その範囲内かどうかも確認しましょう。処分を外部に委託している場合は、委託先の許可も必ず確認してください。

アスベスト除去工事の流れ

アスベスト除去工事は、次の流れに沿って実施されます。

専門業者に依頼する

依頼主は、アスベスト除去に必要な許可を持つ専門業者に工事を依頼します。契約時には、除去業者が労働安全衛生法などの規定を守るよう、解体方法や費用、工期などの契約内容に配慮する義務があります。

届出を提出する

工事の前に、依頼主または除去業者が自治体などに届出を出す必要があります。主な届出は次の2つです。

  • 特定粉じん排出等作業実施届出書:アスベストを含む吹付け材や保温材の解体・改修工事の際、工事開始14日前までに自治体に提出する必要があります。
  • 石綿飛散防止方法等計画届出書:使用されているアスベスト含有吹付け材の面積が15m2以上、または建築物の延べ面積が500m2(約151坪)以上の場合、工事開始14日前までに自治体に提出する必要があります。

事前に、誰が届出を行うかを除去業者と確認しておきましょう。

現場の安全対策を行う

作業場への立ち入り制限や洗身・更衣設備の設置が必要です。また、作業場の見やすい場所に次の内容の掲示が求められます。

  • アスベストを取り扱う作業場であること
  • アスベストが人体に及ぼす影響
  • アスベストの取り扱いに関する注意事項
  • 使用すべき保護具
  • 作業場内での労働者の飲食喫煙が禁止であること

▼掲示物の例

掲示物の内容

画像引用:「石綿作業に関連する参考様式、掲示物」の掲載|厚生労働省

アスベスト除去工事を実施する

アスベスト除去工事では、作業員の安全確保アスベストの飛散防止が最も重要です。作業員は必ず保護具を着用し、作業場は原則として湿潤化されている状態で行います。除去作業は、専門技術を持つ作業員が慎重に行い、近隣住民への影響を最小限に抑えるよう努めます。解体工事の際にとられるアスベスト除去方法は、主に次の2つです。

  • 剥離工法:剥離剤で塗膜を湿らせて除去します。
  • ウォータージェット工法:高圧水で塗膜を湿らせて除去します。凹部分にも対応可能ですが、高圧水の設備により費用が高くなることがあります。

アスベスト除去後の現場確認・処理を行う

工事完了後、アスベストの残留がないか確認し、現場を清掃します。その後、アスベスト含有廃棄物は法律に基づき適切に処理・処分されます。

解体工事におけるアスベスト除去費用

解体工事におけるアスベスト除去費用はいくら?

30坪~50坪程度の住宅を解体する場合、アスベスト除去にかかる費用の目安は5万円~46万円程度です。

アスベスト関連の費用は、大きく分けて「調査費」と「除去工事費」の2種類があります。

アスベスト調査費の相場

アスベストの有無を確認するための調査費は、すべての解体工事で原則必要です。相場は2万円~10万円程度で、調査方法によって金額が異なります。

調査名相場
書面調査2~3万円/現場
現地調査2~5万円/現場
定性分析調査3~6万円/検体
定量分析調査3~6万円/検体
定性+定量分析調査4~10万円/検体
調査名相場
書面調査2~3万円/現場
現地調査2~5万円/現場
定性分析調査3~6万円/検体
定量分析調査3~6万円/検体
定性+定量分析調査4~10万円/検体

参考:アスベスト調査費用の相場|株式会社エコ・テック

※金額は目安であり、建物の規模や依頼先によっても変わる場合があります。

アスベスト除去工事費の相場

調査の結果、アスベストが見つかった場合にのみ除去工事費が発生します。弊社のこれまでの施工データによると、除去工事費の相場は1m³あたり約3万円が目安です。

坪数アスベスト処分量
の目安
除去工事費の相場
30坪1m3~15m33万円〜25万円程度
40坪2m3~12m36万円〜36万円程度
50坪1m3~8m33万円〜24万円程度
坪数アスベスト処分量
の目安
除去工事費の相場
30坪1m3~15m33万円〜25万円程度
40坪2m3~12m36万円〜36万円程度
50坪1m3~8m33万円〜24万円程度

※除去費用は、アスベストの種類(レベル)や除去方法によっても大きく変動します。

【見積もり実例】約38坪の木造住宅のアスベスト除去

約38坪の木造住宅を解体した事例では、アスベスト除去費用として18万円(税抜)がかかりました。

【アスベスト除去の実例】約38坪の木造住宅を解体の見積書01
【アスベスト除去の実例】約38坪の木造住宅を解体の見積書02

調査費:6万円
除去工事費:12万円
→アスベスト除去費の総額は税抜18万円です。

アスベスト除去費用を抑える3つの方法

「みなし判定」を下す

目視調査の結果、アスベストを含んでいる可能性が高い建材については、分析調査を省略して「含有」とみなせます(=みなし判定)。通常、アスベストの定性+定量分析には1検体あたり約4〜10万円かかるため、この費用を節約できるメリットがあります。

ただし、注意点もあります。みなし判定を使えば、調査費はかからずに済みますが、除去や処分にかかる費用がかえって高くなることもあります。たとえば、本当はアスベストが含まれていない建材だった場合でも、「含まれている」として処理するため、必要のない高額な処分費が発生してしまうのです。

▼みなし判定の費用効率

みなし判定の費用効率

なお、「アスベストが含まれていない」と勝手に判断して調査や除去を省略することはできません。みなし判定は、あくまでも「含まれている」前提で処理する方法です。

【初田理事に聞いた】「みなし工事」の悪用と形骸化する監督体制

建材にアスベストが含まれているかどうかを分析調査をしなくても、法律に基づき含まれているものとして扱って安全なアスベスト対策を行えます。(=みなし工事)

稲垣:抜け穴として、分析不要の「みなし工事」が悪用されるケースは実際にあるのでしょうか。

理事 初田秀一

たとえば検体を取らずに「みなし」で済ませ、「うちはみなしで大丈夫です」と言いながら、実際にはアスベスト対策をしていないこともあります。
つまり、アスベストを含んでいる前提で高めの見積もりを出しながら、実際は非含有と同様の扱いで工事を行う、というケースもあるのが実情です。

このように、割高な「みなし工事」として受注しながら、実際には適切なアスベスト対策を行わない悪質な業者が存在するのです。

また法改正直後に比べ、行政による現場の監視も緩やかになっているのが現状です。業者側が見られる箇所だけを取り繕うことで不正がまかり通るという、規制の実効性における課題も浮き彫りになっています。

補助金制度を活用する

お住まいの自治体によっては、アスベスト調査費や除去費の一部を補助してくれる制度があります。条件に当てはまれば、数十~数百万円の補助が受けられることも。たとえば、補助金には次のようなものがあります。

補助金を申請する際は、書類の不備準備の遅れで申請が通らなかったり、抽選枠が埋まってしまうこともあります。そのため、早めの行動と丁寧な準備が大切です。

申請方法や必要書類などの調べ方

補助金の詳しい内容は、お住まいの自治体の公式サイトで確認できます。多くの場合、「補助金要綱」という資料に、申請方法や必要書類、対象となる工事内容、支給額などがまとめられています。

ただし要綱が公開されていなかったり、情報が分かりにくかったりする場合もあるので、不明点があれば自治体に直接問い合わせてみるのが確実です。一般的に市役所や区役所の「建築課」「環境課」などが担当窓口です。

複数業者から見積もりを取る

アスベスト除去工事は、除去業者によって数万円単位で費用差が出ることがあります。相見積もりを取れば、より安く、信頼できる除去業者を見つけやすくなります。

実例:3万円の差が出たケース

埼玉県のタナカさん(仮名)は、33.7坪の木造住宅の解体で2社に見積もりを依頼しました。

  • A社:アスベスト除去費15万円
A社の見積書
  • B社:アスベスト除去費12万円
B社の見積書

結果、同じ作業内容でも3万円の差が生じました。

アスベスト除去に対応する解体業者の選び方

解体を伴うアスベスト除去工事における業者の選び方

解体工事に必要な許可を取得している

必要な許可を取得していない解体業者による工事は違法です。トラブルを避けるためにも、解体業者が必要な許可を取得しているかを確認しましょう。

建物解体に必要な許可

建物本体の解体には、次のいずれかの許可が必要です。

  • 建設業許可:工事費が500万円以上、または全国など広い範囲で工事を行う場合に必要です。
  • 解体工事業登録:工事費が500万円未満で、登録している都道府県内のみで工事を行う場合に必要です。

【確認方法】
国土交通省の「建設業者・宅建業者等企業情報検索システム」で業者名を検索することで、取得状況を確認できます。

産業廃棄物の取り扱いに必要な許可

解体工事で出る木くずやがれきなどの産業廃棄物は、次のいずれかの許可が必要です。

  • 産業廃棄物収集運搬業許可:産業廃棄物を収集・運搬するための許可です。
  • 産業廃棄物処分業許可:産業廃棄物を収集・処分まで一貫して行うための許可です。

【確認方法】
産業廃棄物処理事業振興財団の「処理業許可情報検索」で業者名を検索することで、取得状況を確認できます。

なお、許可を確認する際は、次のポイントに注目しましょう。

  1. 許可証の有効期限が切れていないか?
    有効期限が切れている許可証では工事はできません。必ず最新の情報をチェックしましょう。
  2. 工事を行う地域に対応した許可か?
    許可は都道府県単位で発行される場合もあるため、工事現場に対応しているか要確認です。
  3. 廃材処分を外部に委託する場合、委託先も許可を持っているか?
    委託先が無許可だった場合、不法投棄などのトラブルに発展するおそれがあります。

実績や評判が良い

信頼できる解体業者を選ぶためには、「実績」と「評判」をチェックすることが大切です。

実績が豊富な業者は、多くの現場経験からスムーズで丁寧な工事が期待できます。また、評判の良い業者は、近隣への配慮や説明対応がしっかりしていることが多く、安心して任せられます。

実績や評判を調べる4つの方法

実績や評判を調べる際には、一つの情報を鵜呑みにせず、複数の情報を比較することで情報の信憑性が高まります。

  1. 解体業者のホームページ
    施工事例やお客様の声が掲載されている場合が多く、中には工事の流れを写真付きで丁寧に紹介しているサイトもあります。
  2. 口コミサイトやSNS
    GoogleやYahoo!で業者名を検索したり、X(旧Twitter)やFacebookで実際の利用者の投稿をチェックすると、リアルな評価がわかります。
  3. 知人からの紹介
    実際に工事を依頼した知人からの紹介は、非常に信頼度が高い情報源です。ネットには載っていないリアルな体験談や、細かな対応の様子なども聞けるかもしれません。
  4. ネガティブ情報検索
    国土交通省が提供している「ネガティブ情報検索システム」を使えば、過去に処分歴のある解体業者かどうかを調べられます。

工事内容を明確に提示している

あとから「そんな話聞いてない!」とならないためには、工事内容を事前に細かく確認することが大切です。施工範囲や見積もりの内訳だけでなく、追加費用・保険加入の有無・支払い条件・工期についても、あらかじめ確認しておきましょう。

追加費用

解体工事では、見積もり段階では分からなかった問題が出てくることがあります。追加費用が発生するケースは、主に次の3つです。

  • 地中に埋まっていたガラや古い基礎、アスベストの発見
  • 予期せぬトラブルや作業内容の変更
  • 契約後の依頼内容の変更

追加費用が発生した場合は、下記の対応をしてもらえるか確認しておきましょう。

  • すぐに報告してもらえるか
  • 新たな見積もりを提示してくれるか
  • 作業前後の状況を写真などで記録してくれるか

保険加入の有無

解体工事では、隣家や通行人に損害を与える事故が起こることがあります。そこで、解体業者が賠償責任保険に加入しているか確認しましょう。この保険は、ケガや物損の補償、治療費や修理費、裁判費用までカバーします。補償額の目安は、対人事故で1億円対物事故で数千万円あると安心です。

支払条件

解体費用の支払い方法やタイミングは解体業者によって異なりますが、多くの場合は次のようなパターンに分けられます。

支払方法・現金/銀行振込
・クレジットカード/ローン払い
支払いのタイミング・工事開始前(着手金※)
・工事途中(中間金)
・工事完了後(完工金)
※一般的には、着手金と完工金の2回の支払いが行われます。
支払方法・現金/銀行振込
・クレジットカード/ローン払い
支払いのタイミング・工事開始前(着手金※)
・工事途中(中間金)
・工事完了後(完工金)
※一般的には、着手金と完工金の2回の支払いが行われます。

※着手金の相場は解体費用の約30〜50%です。ただ、これより極端に高い場合は要注意。中には、着手金を受け取って連絡が取れなくなる悪徳業者や、資金繰りが厳しい業者も存在します。

工期

とくに、解体後に新築や外構工事を予定している場合は、解体工事の開始日終了予定日を事前にしっかり確認しておきましょう。解体が予定より長引くと、次の工事に影響し、スケジュールの遅れや追加費用が発生するおそれがあります。

一般的に、30坪ほどの木造2階建て住宅の解体には約2週間かかります。ただし、建物にアスベストが含まれている場合、通常の工期よりも長くなることに注意が必要です。基本的には、アスベスト含有外壁材(窯業サイディングまたはモルタル)の場合は1〜2週間、アスベスト含有吹付け材の場合は3〜4週間程度の追加工期がかかります。

また、天候不良や予期しない追加作業によって工期が延びることもあります。こうした場合の対応についても、事前に業者へ確認しておくと安心です。多くの場合、工期や対応内容は契約書に記載されているので、契約前にしっかり確認しておきましょう。

解体工事中のアスベスト対策

解体工事中のアスベスト対策

アスベストの飛散を防ぐために、除去業者は作業場の密閉や湿潤化(水をまいて飛散を抑える)といった対策を講じます。こうした対策が適切に行われていれば、アスベストの飛散リスクはかなり抑えられます。

とはいえ、万が一のトラブルに備えて、依頼主側も準備しておくことが大切です。特に、近隣住民への説明や挨拶は重要なポイントになります。

近隣住民への説明と挨拶

アスベスト除去を伴う解体工事の前には、工事期間・作業時間・アスベスト対策といった工事の詳細を工事開始の10日〜1週間前に説明し、住民の理解を得ることが重要です。環境省が2015年度に行った調査でも、トラブルが起きてから説明するよりも、事前に説明しておいた方が問題になりにくいと報告されています。

挨拶まわりのポイント

できれば、除去業者と一緒に挨拶回りをするのが理想です。難しい場合は、依頼主が先に回って「後ほど業者からもご説明があります」と伝えると丁寧です。

挨拶の際は、次のようなものを用意するとより印象が良くなります。

  • 挨拶状
  • 工事のスケジュール表
  • 手土産(タオルや洗剤など)

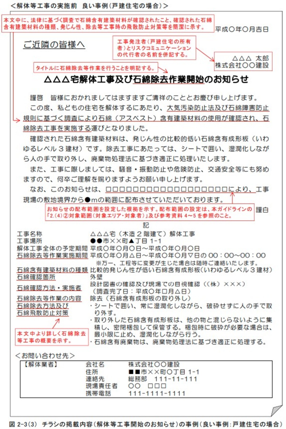
▼挨拶状の例

チラシの例

画像引用:建築物等の解体等工事における石綿飛散防止対策に係るリスクコミュニケーションガイドライン|環境省

挨拶する範囲の目安

挨拶する範囲に明確な全国共通のルールはありませんが、隣・向かい・裏の家には最低限挨拶するのが一般的です。自治体ごとに独自の基準を定めている場合もあります。

  • 新宿区:建物の敷地境界から、その高さの2倍の距離(最大30mまで)
  • 台東区:建物の敷地境界線から、その建物の高さと同じ距離
  • 川崎市:作業区域から水平に20mの範囲

なお、アスベスト除去作業中は洗濯物にアスベストの繊維が付着する可能性があるため、作業時間中の外干しは避けたほうが安全です。近隣住民には、「ご迷惑をおかけしますが、作業中は部屋干しや作業時間外での外干しをお願いできれば幸いです」といった形で丁寧にお願いしましょう。

近隣トラブル発生時の対応

解体工事中に近隣トラブルが発生した場合は、何よりも迅速で誠実な対応が大切です。

まずは、除去業者にすぐ連絡して、状況をしっかり共有しましょう。次に、相手の話を冷静に受け止めて、トラブルの原因を正確に把握することが重要です。感情的にならず、相手の主張にもきちんと耳を傾けましょう。

原因がわかったら、具体的な対応策を提案し、安心してもらえるよう丁寧に説明することがポイントです。誠実な対応を心がけることで、多くのトラブルはスムーズに解決へと向かいます。

自治体に相談する選択肢も

それでも解決が難しい場合は、自治体に仲裁を依頼するという方法もあります。第三者である行政が間に入ることで、双方が納得しやすい形での解決が期待できます。

【実際にあった自治体の支援事例】

工事開始前に事業者から工事内容について説明があったが、その説明が不十分であり、事業者の説明は信用できないとの連絡が市にあった。

引用:石綿含有建材の解体等工事おける周辺住民への周知について|環境省

【まとめ】解体工事でアスベストが心配な方へ

【まとめ】解体工事でアスベストが心配な方へ

アスベスト(石綿)は、適切に対処すれば必要以上に恐れる必要はありませんが、対応を間違えると健康や法律面で大きなトラブルを招く可能性もあります。次の4つのポイントを押さえて、安心・安全に進めましょう。

1. とくに2006年以前の建物はアスベスト使用の可能性が高い

アスベストは、かつて多くの建材に使われていました。とくに2006年より前に建てられた建物は、含有の可能性が高いため注意が必要です。

2. 調査・除去工事は「資格業者」のみが対応可能

アスベストの事前調査や除去工事は、専門の国家資格を持つ業者でなければ行えません。無資格での作業は法律違反となるだけでなく、健康被害や損害賠償のリスクもあります。業者を選ぶ際は、必ず資格の有無を確認しましょう。

3. 調査報告書と届出の提出を忘れずに

アスベスト調査の結果は報告書にまとめ、解体工事開始前に自治体へ提出します。除去工事を行う場合も、事前に必ず届出が必要です。届出なしでの作業は法律違反になるので注意しましょう。

4. 除去作業には厳重な安全対策が必要

アスベストの飛散を防ぐため、作業現場では密閉・湿潤化などの安全対策を徹底する必要があります。また、除去後のアスベストは適切な許可を持つ業者が処分しなければなりません。こうした法令に沿った対策を取ることで、作業員や近隣住民の健康リスクを最小限に抑えられます。

アスベスト対策で一番大切なのは、「知らずに壊さない」こと。事前調査・資格業者への依頼・適切な処理まで、すべてが法律に基づいた正しい手順であることが、安全と安心のカギになります。

解体工事をお考えの方は…
解体無料見積ガイドの実績
  • 最大6社からの一括見積もり
  • 審査通過率1.3%の優良業者のみ
  • しつこい営業電話なし(お断り代行)
  • 補助申請もサポート
  • 国土交通省空き家対策モデル事業に採択

解体費用シミュレーター

解体費用、たった30秒でわかります

個人情報の入力不要。建物の種類と場所を選ぶだけで、概算費用をその場で表示します。

今すぐ費用を調べる

※ 概算は目安です。正確な金額は現地調査による見積もりが必要です

よかったらシェアしてね!
  • URLをコピーしました!
  • URLをコピーしました!

この記事を書いた人

「解体工事の準備から完了まで、初めての方でも迷わないよう、一つずつ丁寧に解説します。」

「初心者にもわかりやすく」をモットーに、解体工事の全工程をステップバイステップで解説する記事を得意とするライター。毎週の専門勉強会で得た知識や業者様へのインタビューを元に、手続きの流れや専門用語を図解なども交えながら、読者が迷わずに理解できる記事作りを心がけている。

目次